NWAFU-GEST
西北农林科技大学基因编辑科教平台
联系我们
首页
平台概况
科研支撑
教学资源
仪器设备
新闻动态
首页
平台概况
科研支撑
教学资源
仪器设备
新闻动态
西北农林科技大学基因编辑科教平台(NorthwestA&F University Gene Editing Scientific Teaching, NWAFU-GEST)是在学校和动物科技学院的重点支持下,农学院、动物医学院、生命科学学院和食品科学与工程学院等学院参与建设,共同打造的基因编辑专属科教平台。平台主要开展基因编辑原理与技术、动植物分子设计育种和微生物合成生物学等方面的实验教学和科学研究工作,通过培养熟练掌握基因编辑技术的博士、硕士研究生及优秀本科生,助力我校生物育种和合成生物学等领域相关学科建设。平台于2023.11开始试运行。
平台概况


助教研究生:刘宇飞、王盼盼(分子实验),周冰倩、伍振旻(细胞实验),曹锡、张骐镜(胚胎实验),周琳琳,贾劭娜(日常设备管理)


助教研究生:刘宇飞、王盼盼(分子实验),周冰倩、伍振旻(细胞实验),曹锡、张骐镜(胚胎实验),周琳琳,贾劭娜(日常设备管理)
Gut microbial-derived indole-3-propionate improves cognitive function in Alzheimer’s disease
Science Advances
Ling Li, ..., Zhigang Liu, et al.
2025-11-29
12.5001
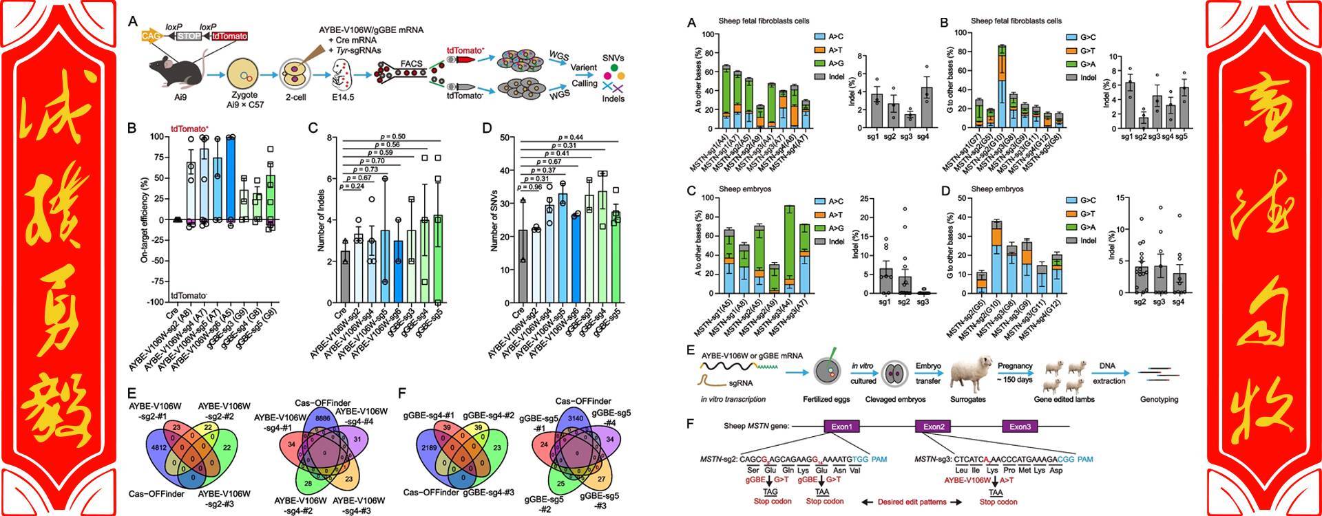
Efficient glycosylase-mediated base editing with minimal off-target effects in mammalian embryos
Genome Biology
Yinghui Wei, ..., Xiaolong Wang, et al.
2025-10-21
9.4006
Deciphering functional landscapes of rumen microbiota unveils the role of Prevotella bryantii in milk fat synthesis in goats
Genome Biology
Yu Lei, ..., Ke Zhang, et al.
2025-09-26
9.4006
Engineering eukaryotic transposon-encoded Fanzor2 system for genome editing in mammals
Nature Chemical Biology
Yinghui Wei, ..., Xiaolong Wang, et al.
2025-05-20
13.3306
Single-chain antibody gene therapy strategy based on high throughput screening triggers sustained antiviral activity in the body
Journal of Virology
Liang Zhao, ...., Bin Zhu, et al.
2024-12-23
4.0000
CRISPR/CasRx: A novel antiviral approach to combat largemouth bass (Micropterus salmoides) Rhabdovirus infections
Aquaculture
Kechen Yang, ..., Gaoxue Wang, et al.
2025-01-21
3.9003
蛋白层析系统
ÄKTA go
Cytiva
ÄKTA go 是一种紧凑型层析系统,占地面积仅 335 × 464 mm。 使用该系统能够轻松地在常规柱层析法纯化中获得预期蛋白质纯度。
细胞核转染系统
Nucleofector 4D
Lonza
Nucleofector®技术是 Lonza 公司的专利创新技术,利用传统的点穿孔技术配合高效率细胞转染液,通过预置的优化好的转染程序,直接把外源基因导入目标细胞的细胞核和细胞质中。与传统的电穿孔仪相比,对于原代细胞、干细胞以及难转染的细胞系等较难转染的哺乳动物细胞,Nucleofector®技术的转染效率更高、细胞存活率更好,最高转染效率可达 99%。由于外源基因直接入核,所以外源基因的表达不依赖于细胞的分裂,最快在转染 2 小时后就能观察到转染进去的基因的蛋白表达。
微量分光光度计
NanoDrop one C
Thermo Scientific
Thermo Scientific NanoDrop OneC 分光光度计是一款紧凑、独立的紫外-可见分光光度计,用于测量高浓度样品中的各类分析物且无需稀释样品。
电穿孔系统
Gene Pulser Xcell
Bio-Rad
Gene Pulser Xcell™ 系统是用于转染每种细胞类型的模块化电穿孔系统。 系统包括主单元、ShockPod™ 电击槽以及选择的附件模块: 电容扩增器(CE 模块)和脉冲控制器(PC 模块)。
蛋白红外成像系统
Odyssey XF
LI-COR
Odyssey XF成像系统兼具近红外荧光成像和化学发光成像功能。近红外荧光成像功能是定量western Blot检测的金标准也是蛋白质研究的多功能平台;具有重复性高、定量准确、双色荧光成像、背景低、灵敏度高、可直接检测、应用范围广等特点。
实时荧光定量PCR仪
QuantStudio1
applied biosystems
QuantStudio 1 实时荧光定量 PCR 系统是一款基础产品,配备大型交互式触摸屏和预先优化的方案模板,设置起来非常简单。 可运行高达100 μL 的反应样品,在单重反应中可检测低至1.5倍的差异,并且可在大约40分钟后得出结果。此外,QuantStudio 1 系统还配备了 Connect,可远程监测运行情况,在数分钟内分析复杂的数据集,安全地存储数据,并与单位内乃至世界各地的同事在线共享结果。
荧光仪
Qubit4
Thermofisher
Qubit 4 荧光仪准确、特异、灵敏、简单、快速; 最低要求 1 µL 的样本;提供内置试剂计算器;
微生物生长曲线分析仪
MGC-200
新芝
微生物生长曲线分析仪是一种完全自动化的仪器,通过对样品浊度的测定了解微生物生长情况。本产品可应用于微生物菌种研究,培养条件优化,药物高通量筛选评价等领域。
全自动厌氧培养箱
YQXⅢ
川宏
厌氧箱是一种在无氧环境下进行细菌培养及操作的专用装置,它能提供严格的厌氧状态、恒定的温度培养条件,并具有一个系统化、科学化的工作区域。在本装置内操作培养物,可以培养需要在厌氧环境中才能生长的各种厌氧生物,又能避免厌氧生物在大气中操作时接触氧而死亡的危险性。因此本装置是厌氧生物检测所,厌氧生物研究单位的理想专用仪器。
分子操作配套设备
.
.
本平台配备有PCR仪、电泳仪、台式高速离心机、超声破碎仪、磁珠破碎器等分子操作相关配套设备。
显微操作系统
ON3+IX73
NARISHIGE+OLYMPUS
本系统采用日本成茂ON3显微操作系统搭配奥林巴斯IX73倒置荧光显微镜,具有稳定性高、体积小巧等多种优势。
显微操作系统
TransferMan NK2 + IX81
eppendof+OLYMPUS
本系统采用艾本德TransferMan NK2电动显微操作系统搭配奥林巴斯IX81电动倒置荧光显微镜,具有稳定性高、操作方便、自动化程度高等多种优势。
多功能细胞融合仪
CFB16-HB
BTX
多功能细胞融合仪CFB16-HB是全球首台带有基因编辑模式应用的细胞融合仪,可以高效高通量CRISPR/Cas9技术的受精卵基因编辑
胚胎操作配套设备
.
.
本平台配备有压电破膜仪、细胞融合仪、拉针仪、磨针仪、煅针仪、培养箱、超净台等胚胎操作相关配套设备。
陕西杨凌西北农林科技大学动物科技学院
友情链接:
专为科研PI量身打造的实验室管理软件
Copyright © 2019 ~ 2025 陕ICP备19015544号-1